Operation CHARM: Car repair manuals for everyone.

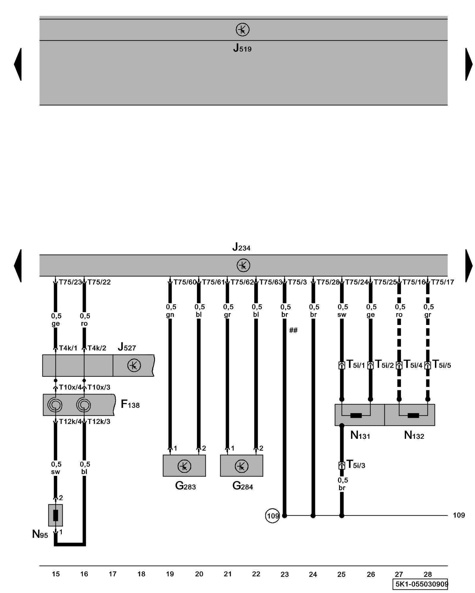
Diagram 55/3 (Tracks 15-28)






IMPORTANT NOTE:
This manufacturer uses "Track" style wiring diagrams.
For information on how to use these diagrams effectively, please refer to Diagram Information and Instructions. Diagram Information and Instructions


Airbag Control Module, Driver's Airbag Igniter, Driver's/ Front Passenger's Front Airbag Crash Sensor, Front Passenger's Airbag Igniter





ws = white
sw = black
ro = red
br = brown
gn = green
bl = blue
gr = grey
li = lilac
ge = yellow
or = orange
rs = pink

F138 - Airbag Spiral Spring Airbag Systems Overview

G283 - Driver's Front Airbag Crash Sensor, on left headlamp Locations Driver Front Airbag Crash Sensor -G283- and Front Pass Front Airbag Crash Sensor -G284-

G284 - Front Passenger's Front Airbag Crash Sensor, on right headlamp Locations Driver Front Airbag Crash Sensor -G283- and Front Pass Front Airbag Crash Sensor -G284-

J234 - Airbag Control Module, behind lower console Control modules in front part of vehicle - Overview of Control Modules

J519 - Vehicle Electrical System Control Module Control modules in front part of vehicle - Overview of Control Modules

J527 - Steering Column Electronic Systems Control Module Control modules in front part of vehicle - Overview of Control Modules

N95 - Driver's Airbag Igniter Airbag Systems Overview

N131 - Front Passenger's Airbag Igniter 1 Airbag Systems Overview Front Pass Airbag Igniter 1 -N131- and Front Pass Airbag Igniter 2 -N132-

N132 - Front Passenger's Airbag Igniter 2 Airbag Systems Overview Front Pass Airbag Igniter 1 -N131- and Front Pass Airbag Igniter 2 -N132-

T4k - 4-Pin Connector

T5i - 5-Pin Connector, behind front passenger's airbag

T10x - 10-Pin Connector

T12k - 12-Pin Connector

T75 - 75-Pin Connector

(109) - Ground Connection (in airbag wiring harness)

--- - Only models with seat occupied recognition

## - from October 2009

Previous Diagram 55/2 (Tracks 1-14)

Next Diagram 55/4 (Tracks 29-42)