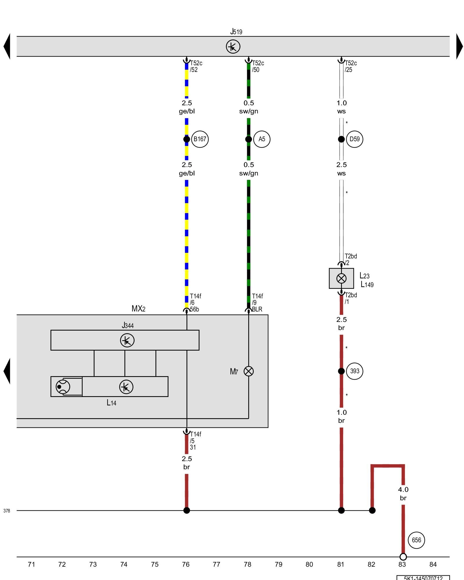
Diagram 145/7 (Tracks 71-84)
IMPORTANT NOTE:
This manufacturer uses "Track" style wiring diagrams.
For information on how to use these diagrams effectively, please refer to Diagram Information and Instructions. Diagram Information and Instructions
Right HID headlamp control module, Vehicle electrical system control module, Right HID headlamp bulb, Right front fog lamp bulb, Right cornering lamp bulb, Right front turn signal bulb

ws = white
sw = black
ro = red
br = brown
gn = green
bl = blue
gr = grey
li = lilac
ge = yellow
or = orange
rs = pink
J344 - Right HID headlamp control module, on the left headlamp, on the right headlamp
J519 - Vehicle electrical system control module Control modules in front part of vehicle - Overview of Control Modules
L14 - Right HID headlamp bulb
L23 - Right front fog lamp bulb
L149 - Right cornering lamp bulb
MX2 - Right front headlamp
M7 - Right front turn signal bulb
T2bd - Double connector
T14f - 14-pin connector
T52c - 52-pin connector
(378) - Ground connection 13 (in main wiring harness)
(393) - Ground connection 28 (in main wiring harness)
(656) - Ground connection on right headlamp Overview Of Ground Connections in Engine Compartment
(A5) - Right turn signal positive connection (in instrument panel wiring harness)
(B167) - Connection 56b (in interior wiring harness)
(D59) - Fog lamp connection (in engine compartment wiring harness)
* - Only for vehicles with fog lamps
Previous Diagram 145/6 (Tracks 57-70)
Next Diagram 145/8 (Tracks 85-98)