Operation CHARM: Car repair manuals for everyone.

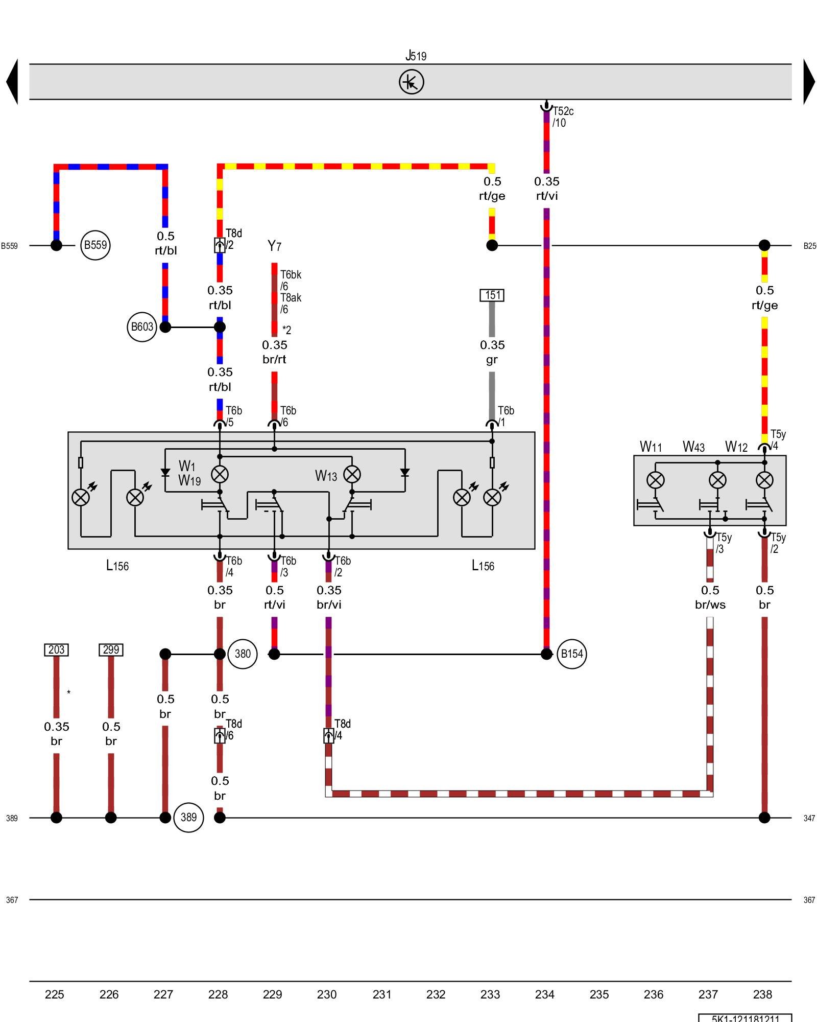
Diagram 121/18 (Tracks 225-238)






IMPORTANT NOTE:
This manufacturer uses "Track" style wiring diagrams.
For information on how to use these diagrams effectively, please refer to Diagram Information and Instructions. Diagram Information and Instructions


Front interior lamp, Left rear reading lamp, Right rear reading lamp, Front passenger reading lamp, Driver reading lamp, Rear interior lamp





ws = white
sw = black
ro = red
br = brown
gn = green
bl = blue
gr = grey
li = lilac
ge = yellow
or = orange
rs = pink

J519 - Vehicle electrical system control module Control modules in front part of vehicle - Overview of Control Modules

L156 - Switch illumination bulb

T5y - 5-pin connector

T6b - 6-pin connector Overview of connector stations and connectors

T6bk - 6-pin connector

T8d - 8-pin connector, near the front interior lamp Overview of connector stations and connectors

T52c - 52-pin connector

W1 - Front interior lamp

W11 - Left rear reading lamp

W12 - Right rear reading lamp

W13 - Front passenger reading lamp

W19 - Driver reading lamp

W43 - Rear interior lamp

Y7 - Automatic dimming interior rearview mirror

(347) - Ground connection (in roof wiring harness)

(367) - Ground connection 2 (in main wiring harness)

(380) - Ground connection 15 (in main wiring harness)

(389) - Ground connection 24 (in main wiring harness)

(B154) - Connection 1 (TK) (in interior wiring harness)

(B250) - Positive connection (in roof wiring harness)

(B559) - Positive connection 1 (30g) (in main wiring harness)

(B603) - Positive connection 2 (30g) (in main wiring harness)

* - Only for vehicles with rain/light recognition sensor

*2 - Only for vehicles with automatic dimming interior rearview mirror

Previous Diagram 121/17 (Tracks 211-224)

Next Diagram 121/19 (Tracks 239-252)