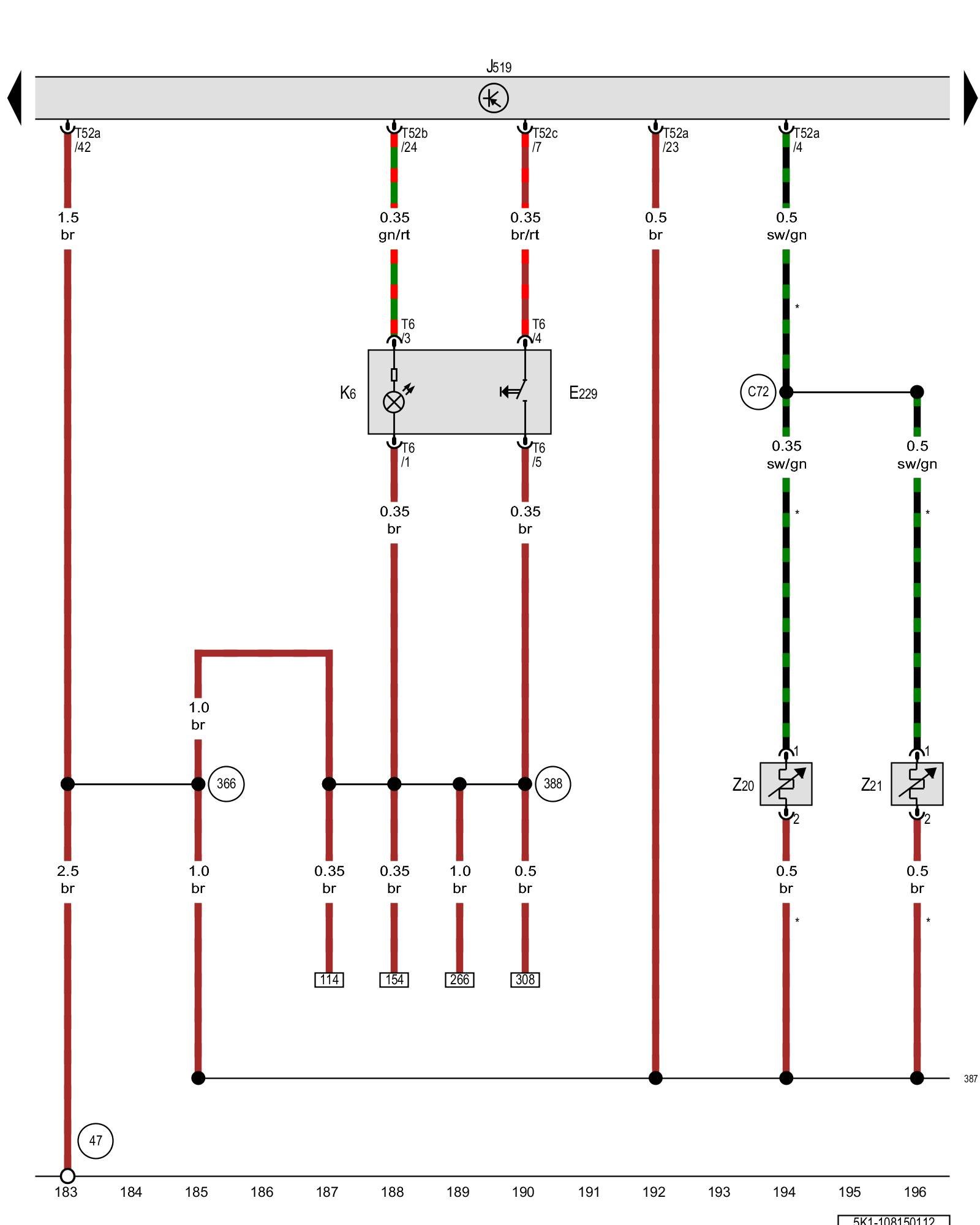
Diagram 108/15 (Tracks 183-196)
IMPORTANT NOTE:
This manufacturer uses "Track" style wiring diagrams.
For information on how to use these diagrams effectively, please refer to Diagram Information and Instructions. Diagram Information and Instructions
Emergency flasher button, Left washer nozzle heater, Right washer nozzle heater

ws = white
sw = black
ro = red
br = brown
gn = green
bl = blue
gr = grey
li = lilac
ge = yellow
or = orange
rs = pink
E229 - Emergency flasher button
J519 - Vehicle electrical system control module Control modules in front part of vehicle - Overview of Control Modules
K6 - Emergency flasher indicator lamp
T6 - 6-pin connector
T52a - 52-pin connector
T52b - 52-pin connector
T52c - 52-pin connector
Z20 - Left washer nozzle heater
Z21 - Right washer nozzle heater
(47) - Ground connection in right front footwell Overview Of Ground Connections in Interior
(366) - Ground connection 1 (in main wiring harness)
(387) - Ground connection 22 (in main wiring harness)
(388) - Ground connection 23 (in main wiring harness)
(C72) - Positive connection (in heated spray nozzle wiring harness)
* - Only for vehicles with heated spray nozzles
Previous Diagram 108/14 (Tracks 169-182)
Next Diagram 108/16 (Tracks 197-210)