Operation CHARM: Car repair manuals for everyone.

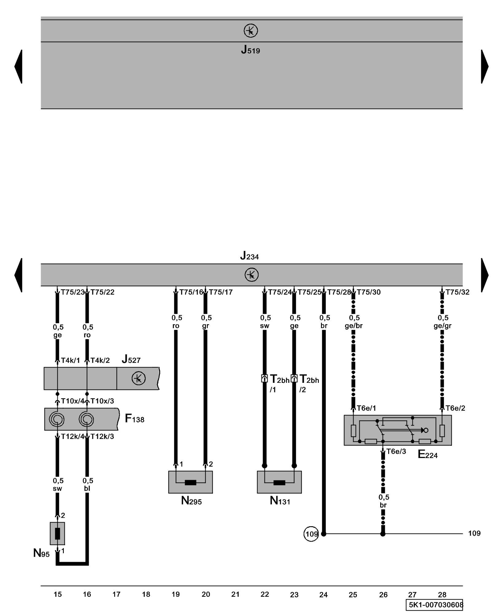
Diagram 7/3 (Tracks 15-28)






IMPORTANT NOTE:
This manufacturer uses "Track" style wiring diagrams.
For information on how to use these diagrams effectively, please refer to Diagram Information and Instructions. Diagram Information and Instructions


Airbag Control Module, Front Passenger's Airbag -Off- Key Switch, Front Passenger's Airbag Igniter, Driver's Airbag Igniter, Driver Knee Airbag Igniter





ws = white
sw = black
ro = red
br = brown
gn = green
bl = blue
gr = grey
li = lilac
ge = yellow
or = orange
rs = pink

E224 - Front Passenger's Airbag -Off- Key Switch

F138 - Airbag Spiral Spring Airbag Systems Overview

J234 - Airbag Control Module, behind lower console Control modules in front part of vehicle - Overview of Control Modules

J519 - Vehicle Electrical System Control Module Control modules in front part of vehicle - Overview of Control Modules

J527 - Steering Column Electronic Systems Control Module Control modules in front part of vehicle - Overview of Control Modules

N95 - Driver's Airbag Igniter Airbag Systems Overview

N131 - Front Passenger's Airbag Igniter 1 Airbag Systems Overview

N295 - Driver Knee Airbag Igniter

T2bh - Double Connector, near front passenger's airbag

T4k - 4-Pin Connector

T6e - 6-Pin Connector

T10x - 10-Pin Connector

T12k - 12-Pin Connector

T75 - 75-Pin Connector

(109) - Ground Connection (in airbag wiring harness)

-^^- - Only models with front passenger's airbag deactivation

Previous Diagram 7/2 (Tracks 1-14)

Next Diagram 7/4 (Tracks 29-42)